A.U.R.A.(光环)模型是美好品牌战略(B.A.D.)中“建立思想”(BUILD)阶段的核心框架,旨在引导企业家从“大脑算计”转向“本心利他”的意识跃迁,重塑商业的因果,并打造品牌的内在之光。
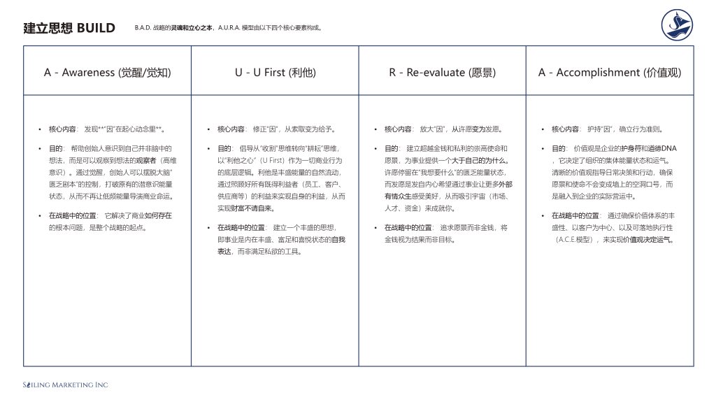
“建立思想”是 B.A.D. 战略的灵魂和立心之本,A.U.R.A. 模型由以下四个核心要素构成:
- A – Awareness (觉醒/觉知)
核心内容: 发现“因”在起心动念里。
目的: 帮助创始人意识到自己并非脑中的想法,而是可以观察到想法的观察者(高维意识)。通过觉醒,创始人可以摆脱大脑“匮乏剧本”的控制,打破原有的潜意识能量状态,从而不再让低频能量导演商业命运。
在战略中的位置: 它解决了商业如何存在的根本问题,是整个战略的起点。
2. U – U First (利他)
核心内容: 修正“因”,从索取变为给予。
目的: 倡导从“收割”思维转向“耕耘”思维,以“利他之心”(U First)作为一切商业行为的底层逻辑。利他是丰盛能量的自然流动,通过照顾好所有既得利益者(员工、客户、供应商等)的利益来实现自身的利益,从而实现财富不请自来。
在战略中的位置: 建立一个丰盛的思想,即事业是内在丰盛、富足和喜悦状态的自我表达,而非满足私欲的工具。
3. R – Re-evaluate (愿景)
核心内容: 放大“因”,从许愿变为发愿。
目的: 建立超越金钱和私利的崇高使命和愿景,为事业提供一个大于自己的为什么。许愿停留在“我想要什么”的匮乏能量状态,而发愿是发自内心希望通过事业让更多外部有情众生感受美好,从而吸引宇宙(市场、人才、资金)来成就你。
在战略中的位置: 追求愿景而非金钱,将金钱视为结果而非目标。
4. A – Accomplishment (价值观)
核心内容: 护持“因”,确立行为准则。
目的: 价值观是企业的护身符和道德DNA,它决定了组织的集体能量状态和运气。清晰的价值观指导日常决策和行动,确保愿景和使命不会变成墙上的空洞口号,而是融入到企业的实际营运中。
在战略中的位置: 通过确保价值体系的丰盛性、以客户为中心、以及可落地执行性(A.C.E.模型),来实现价值观决定运气。
这四个要素(A.U.R.A.)所组成的单词本身就是“光环”的意思,象征着通过建立正确的思想,创始人可以找到自己的品牌之光,照亮更多的人。

您可以通过这篇文章了解整个B.A.D品牌战略如何帮助你打造一个完整的三大核心商业系统。这套系统一旦建好,公司就像装上了一台自动驾驶仪,您可以从驾驶员变成指挥官。
