很多企业掌握了各种传播渠道的方法,但是困住大家的不是渠道怎么用,而是发布什么内容。首先我们要明白营销不是一味地广告,营销的本质是传播品牌的思想和价值,而非花钱砸广告卖货,所以在你营销之前,你必须建立一个大于产品的品牌,否则一定会沦落为促销,显而易见,营销和促销是不一样的,前者负责打造品牌的信任度和忠诚度,后者只会让人觉得越来越没有价值,关于这个观点我在【花钱做定位+砸钱买流量=不是真品牌】有比较详细的解读。
这也是为什么我之前出版的书名叫“无品牌不营销”,就是因为没有品牌思想,你唯一有的就是产品和你的一厢情愿,没有共鸣的价值观和思想,就无法吸引大家的共鸣和注意力,就算你的广告投入很大,能得到的往往是看热闹,因为转化的前提是要解决信任和喜好问题,而这些都必须,来自于思想和价值观层面的共鸣。
简单一点说,在你做营销之前,你必须建立一个品牌。否则你连广告什么都不知道。营销是有关品牌价值的传递,而非广而告之,一味地进行流量买卖是无法提升品牌信任度和喜好度的,相反,只会让你越来越廉价。
目前很多企业在营销方面的主要问题是:
1:没有品牌思维:最终只能沦落为流量买卖的无限死循环;玩了几年发现流水不错,但是对于品牌的价值而言几乎为零;你的思维从一开始就决定了你是在卖货,因为你没有长远的眼光,没有愿景,没有长期投入的决心,你从来没有思考过创造价值,在你眼里就是短期的销售和利润,就你这出息!
2:没有内容战略:营销是在正确的时候向正确的观众传递正确的内容一步一步进行转化,而非广而告之坐等收钱。而这个内容的策划,制作,传播以及放大等等,都需要有一个前提,那就是内容的导向,而这个导向其实就你的品牌思想,如迪士尼的品牌导向就是传播快乐,所以“快乐”就是它的核心导向,这也给了他的团队足够的想象力和发挥空间,如果你就给你团队一个世界一流的产品,他们花了一个月把所有产品的特点都吹了一遍,然后呢?人们从来不会购买你的WHAT,人们有兴趣的是你为什么卖你所卖,就是你的WHY,你的为什么。你不要和我说这个是洗脑,我们就是实在人,就是卖货,那你去继续卖,祝你好运!
我们要理解人这个动物,这个大脑的操作模式,人的脑子是LIMBIC脑层做决策,这是情感区域,做出决策动作的部分叫NEOCORTEX层,前者是感情,后者是理性,但是前者决定了后者,所以我们要学会从LIMBIC去和用户对话,这个不分B2B和B2C,B2B背后的采购商不是人吗?是机器人?还是AI技术?ANYWAYS,只有理解了这个,你才知道【如何传播你的品牌思想】,不要一天到晚发你家产品,发你的努力,发你的欲望,发你是你们村最靓的仔,除了你的老婆老公,你的几个身边人,真的,NOBODY GIVES A SHIT。
3:没有科学的营销战略,没有营销团队和工具:不知道营销战略的整体逻辑,没法耐心的一步一步转化流量,只能这里打下广告,那里做下红人宣传产品,根本无法有效的转化流量和提高ROI;因为不明白战略逻辑,自然就无法组建真正的数字化营销团队,大家都是随便凑几个会使用工具的人(懂战术的小伙伴),但是问题的关键是没有营销战略,大家不知道如何配合,也不知道到底应该营销什么。老板都无法做正确的决策。
现在怎么办?看书啦MY FRIENDS,你出去上什么流量课都是浪费时间,这个书里都有答案!通过这本书可以帮助你
1:品牌和营销的关系:深刻理解其中的关联你才能做最好的商业决策。建立信任是一切的根本。靠什么?靠价值观!靠思想!不是你家产品。
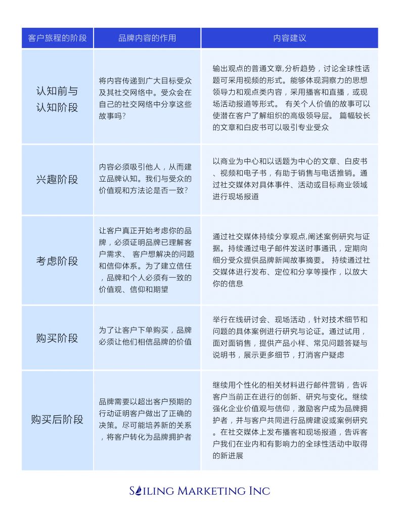
2:清晰营销战略:理解流量的路径,它们不是KTV的小姐,你是上来就要转化?我真的搞不懂是不是国内之前KTV太流行了导致很多老板觉得女人都那个德行?缺德缺的习惯了我看是,要真正理解我们的客户,他们从接触你,认识你,信任你,喜欢你,被你转化,为你呐喊,这个都需要你提供价值的,不是提供产品就可以的。你看下文章底部这个图片,看看在不同的阶段我们应该传播什么内容。
3:清晰营销内容:有了清晰的营销战略,你才知道如何策划内容,如何制作内容,如何在正确的时候,面对正确的传播和监控你的内容。工具书里都有。
4:组建营销团队:以上都不知道,然后你提供产品,把营销的希望寄托在第三方营销公司,这犹如把自己的孩子常年让人家养着,这,不合适啦。下定决心学习,组建自己的营销团队,他们不是你的负担和支出,他们是你的资产,一劳永逸。
当时写这个书的初衷是给我们内部的品牌客户看的,因为我们不是营销服务商,我在上面已经说了,企业必须,必须自己组建营销团队而不是把营销推广的希望放在第三方,你这个是自己给自己挖坟墓。我们写这个书的目的是帮助自己的客户去落地品牌,但是我发现很多企业都存在这个问题,最后决定出版分享给大家,这本书中的战略逻辑,工具介绍等,都是美国近十年来最先进的营销思想,不是我发明的,我只是根据我们的实战经验用你熟悉的中文和你说了一遍,相信对你一定会有立竿见影的帮助。
至于这本书中的营销战略的5个阶段,我在公司给你录制了5段“数字化海外营销战略视频”,总共五步,按照用户(流量)的路径进行了客户痛点以及你应该做的工作的详细讲解,在官网视频号“一个小声音”中可以找到,希望对你有启发和帮助。此书“无品牌不营销”在京东当当等网站应该都有销售。
如果你希望我们给与更多有关品牌打造的具体内容以及合作流程,请点击此链接联系。

以下是“中国跨境50人论坛”副会长仲会长对此书的评价
“TONY GU先生是我会“中国跨境电商50人论坛”成员,在商海中拼搏之余,还愿意花时间总结经验让更多的人从中得到启发和思考,本身就是一种有社会责任之举动。特别是看到书中有这么一段话:“把你内心最美好的一面融入到自己的事业和团队, 让他们相信你的相信,看见你的看见,我们才能去创造那一个你想在这个世界上看到的积极的变化。所以你才是这个品牌的发动机和灵魂,因为你的声音坚定而清晰,你才能吸引周围的人到你身边,帮助你去实现看似不可能的一切”。
这是一位追求改变、进步和倡导以身作则来影响周围人的有为年轻人,让我写一份书评,支持会员企业和企业家个人的发展是我的本职工作,还能“借船”捎带点我对消费者不同时期品牌的认识和理解“私货”,谓之双赢、共赢。
人类在农业和工业初期、中期,由于商品短缺,我们消费的是产品的基本功能,吃饭是为了填饱肚子,穿衣是为了遮体保暖,只要商品单一功能质量好就是好品牌,那时营销更多的是广而告之,在权威、有影响的平台上,多刊登有冲击力的广告就可以做到家喻户晓。
随着工业化大生产和全球贸易大发展,全球产能出现过剩,很多产品供过于求,消费转向对美好生活的向往,消费者除了重视商品功能的质量外,更看重商品的文化表达和细致周到的服务体验。饭局则是多向社交多元化发展,与谁吃、我喜不喜欢这个人,哪里吃、环境怎么样,服务怎么样,吃什么已经不是那么重要了。 互联网在经过PC、移动后,目前正向VR、AR为载体的全面虚拟数字空间发展。
人类社会以来,无论是农业、工业还是互联网初期,我们的生活、生产、一切社会活动都是在一个看得见、真实的物理世界发生的,看见即相信,比较容易建立世界观、价值观及信任关系。随着未来量子通信、云计算、大数据、区块链、人工智能、航天技术、未来网络等新型数字技术的发展,将构建起一个看不见又真实存在、知之甚少的虚拟世界、网络世界、数字世界。这个世界同样能为人类的生产、生活、发展提供物理世界所能提供的一切,甚至更多。虚拟的数字世界除了能高效整合全球各地资源、生产能力、要素重组外,更大的优势是能将数字世界中流行、快速迭代的创新与物理世界轻松自如地切换,为物理世界实体赋能。
当前,全球都面临两个世界百年未有之大变局的机遇与挑战。 回到物理世界,我们继续探讨,未来什么样的品牌能打动消费者,如何构建品牌的核心要素,运用哪些品牌营销传播形式,以及品牌将给消费及消费者带来什么影响等。 一方面,由于全球工业大规模生产给地球、人类赖以生存的环境带来严重的破坏,保护环境的责任意识已在年轻的一代逐步建立。另一方面,出生在网络数字世界蓬勃发展的原住民逐渐成长,他们已经习惯在网络数字世界中,找到个人归属感。
构建未来品牌要从三个方面着力打造:一是品牌所代表和反映的社会主流“精神”,在虚拟世界、数字世界,政府、法律的监管不一定能及时、准确到位,我们的产品、服务和品牌要紧紧围绕能激发人性的伟大这一主题,把善良、正直、和平、环保、责任根植在每个人的内心深处,把不作恶,作为做人、做事的红线、底线。
二是品牌要融入民族文化诉求与表达,为特定的人设打造产品、服务和品牌,提升产品、服务和品牌的文化内涵。三是品牌注重质量外,更加重视美学与艺术,让消费者获得更多艺术和美的体验。 其次,品牌的传播,让不同地区、文化、宗教信仰的消费者都能够理解和接受。
一是充分利用和发挥数字技术传播的力量与速度。
二是文化认同、价值认同的营销策略,这就是本书所提到的“无品牌不营销”的主张,既要利用现代信息技术工具,更要挖掘品牌背后文化诉求与表达,让消费者产生认同感,这是我们每位从事营销工作者与以前面临不一样的挑战。
最后,品牌怎样占领消费者的心智,或未来品牌意味着什么。实践中我们越来越强烈地感受到,消费者购买的实际上是一种服务结果、好又快的体验、享受艺术获得美感的体验,而不是商品经过什么波折的过程。但这种服务又是无形存在或多方、多元素构成,很难像实物产品那么具象,选择行业专业化程度高的品牌服务商,无疑是一种有效率的途径和信用背书。
今年是中国加入WTO20周年,20年来中国发展成为世界第二大经济体、第一大货物贸易国、第一大外资吸收国,经济总量增长了近10倍。WTO统计数据显示,过去20年间,世界货物贸易总额差不多将近翻了一番。
2022年1月1日,中国参与的全球最大的自贸协定RECP将正式生效。如果说当年的中国是抓住了前20年全球工业国际分工与合作的历史机遇,20年后的今天,历史再一次出现重大的机遇,中国能再一次抓住全球服务业的国际分工与合作,我们完全可以畅想,中国未来10、20年,只要我们好好总结过去“中国制造”生产、建立全球供应链、打造国际品牌与影响的经验,顺应时代和未来发展潮流,研究构建“中国服务”理论体系、重点建设“中国服务”质量保障和“中国服务”信用体系,让“中国服务”为全球消费者,实现对美好生活的向往,推动全球经济进入一个新发展阶段,是我辈的责任,也是我们的机遇。

中国服务贸易协会副会长兼秘书长
仲泽宇
