在外界眼里,你是那个“全村最靓的仔”。 你有令人羡慕的营收规模,有庞大的团队,有光鲜的头衔。很多人觉得,做到你这个份上,应该每天都很开心吧?但我知道,事实往往恰恰相反。在过去几年陪跑大量企业、往返中美的过程中,我看到了一个令人心痛的现象:很多规模做得很大的老板,并不快乐,甚至深陷焦虑和抑郁的泥潭。他们赢了面子,却输了里子;赢了规模,却几乎赔上了半条命。
为什么会这样?
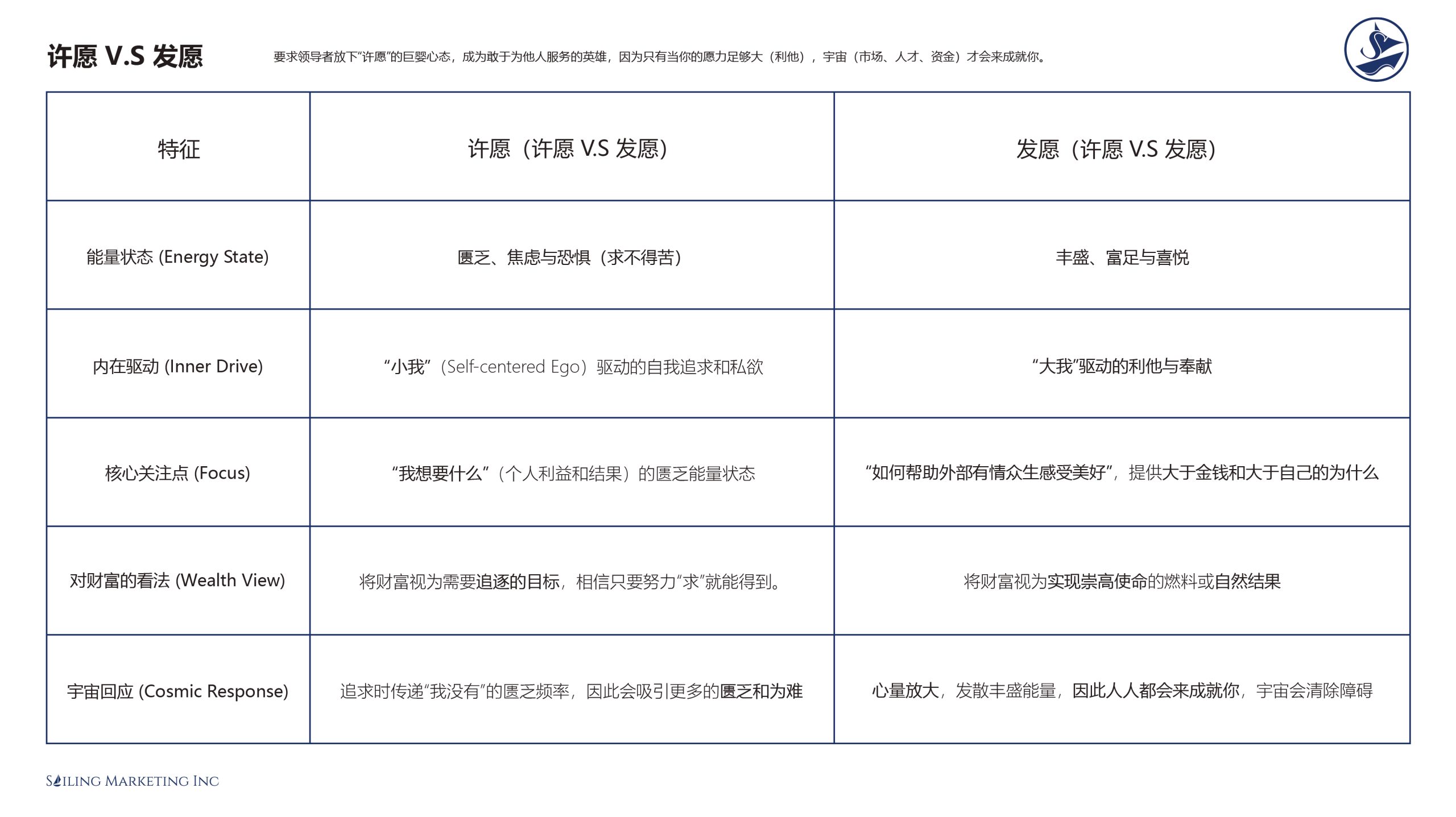
【一、 错误的燃料:为了“证明”而出发】
很多企业家的痛苦,早在创业的第一天就埋下了伏笔。回顾一下,我们当初拼命要把企业做大的原动力是什么? 对于很多中国企业家来说,那个声音往往是:“我要证明给他们看。” 我要证明给曾经看不起我的亲戚看,证明给抛弃我的前任看,证明给那个贫穷的童年看。
这种动力在初期非常强大。但请注意,这是一种基于“恐惧”和“匮乏”的燃料(S.I.N. 模式)。它是为了满足小我(Ego),是为了填补内心的不安全感。
当你的目标是“为了规模而规模”,你其实是在喂养心中的那个黑洞。无论你赚多少钱,那个黑洞永远填不满。正如我在《无品牌不营销》里写道的:“如果我们是为了赚钱而赚钱……你会‘丢失自我’。”
【二、 规模的诅咒:没有心法的“大”,就是牢笼】
当企业靠着这股“狠劲”做大之后,如果没有及时的转念,反噬就会开始。
我们常常混淆了“大(Big)”和“强(Strong)”的概念。
- 没有价值观支撑的“大”,意味着更多的熵增、更多的内耗、更多的人心离散。
- 你以为你在掌控企业,其实是企业绑架了你。
你每天一睁眼,面对的是几百几千人的生计,是做不完的决策,是防不胜防的风险。因为没有建立起一套基于信任和使命的文化体系(Align),你不敢放权,只能把自己变成一台永不停歇的机器。
这时候,规模不再是你的勋章,而是困住你的牢笼。抑郁,其实是你的灵魂在向你发出最后的求救信号:这种活法,走不通了。
【三、 唯一的解药:从“索取”转向“利他”】
如何走出这个死循环?
我在 B.A.D. 品牌落地体系中反复强调一个词:BUILD(建立思想)。 这不仅是建立品牌的思想,更是重建老板的生命底层逻辑。
你必须完成一次惊险的“动机跃迁”: 从“我要证明自己有多牛”,转向“我能为这个世界创造什么美好”。
- 不再执着于成为了不起的人,而是去成就了不起的事。
- 不再用恐惧驱动团队,而是用爱和愿景去激发能量(Empower)。
- 不再把客户当成猎物,而是去真诚地关爱和解决他们的问题。
这就是“无美好,不品牌”的深层含义。 当你开始利他,当你开始相信美好,你的能量源头就从“有限的肉体”连接到了“无限的价值”。这时候,规模不再是负担,而是你传递爱的放大器。
朋友们,不要等到抑郁症找上门,才开始跑到庙里思考“我为什么出发”。做企业,本质上是一场修行。 我们不仅要追求资产负债表上的增长,更要追求内心的安宁与从容。如果你也正处在规模的焦虑中,或许是时候停下来,重新BUILD你的初心,ALIGN你的身心,找回那个真正快乐的自己。毕竟,真正的成功,不是你赢了多少人,而是你帮了多少人。所以学会为你所做的事业建立一个正确的思想是一切美好的开始。

