9 7 月, 2025 / by tony

强调“利他”和“美好”会不会导致企业不赚钱?

Spread the love
1.0x
准备就绪
0:00 0:00
0:00 / 0:00

打造品牌不是种草,而是种树,根据我们的实战经验,给大家整理以下10个常见问题。

Q1:做企业最终是为了赚钱,B.A.D 战略强调“利他”和“美好”,会不会导致企业不赚钱?

A 恰恰相反,“利他”才是最高明的“利己”。传统“以利润为中心”的模式(匮乏与抓取)会导致短期主义和人才流失 。B.A.D 战略并非不追求利润,而是将利润视为实现崇高使命的“燃料”,而非最终目的 。 当你真心“发愿”为别人创造价值时,财富会作为副产品自然而来。就像 Zappos 创始人所说:“追求你的愿景,而不是金钱,最后钱会跟着你走” 。这是能量守恒的体现:爱出者爱返 。

Q2:我的企业还在生存期,资金有限,B.A.D 战略是不是只适合像星巴克、Patagonia 这样的大公司?

A 不,B.A.D 战略从创业第一天就适用,甚至对小企业更关键。 “美好”不等于“花钱做慈善”,而是一种起心动念。哪怕是夫妻店,如果你把外卖小哥当朋友(提供饮水),把客户当亲人(真诚服务),就是在积累“品牌资产” 。 如果你在生存期就种下“匮乏和抓取”的因(如偷工减料、压榨员工),未来就会收获“各种问题”的果 。就拿凳子来说,不要因为小就只盯着“凳面”(战术),而忽略了决定生死的“螺丝”(价值观) 。

Q3:为什么我学了很多营销技巧(私域、直播),企业还是很难增长?

A 因为你一直在“术”的层面打转,而忽略了“道”的层面。 就拿“椅子”做比喻:你盯着看得见的扶手和靠背(营销技巧),却忽略了看不见的螺丝和结构(信念和心性) 。 如果不改变内在的“匮乏剧本”和潜意识里的限制性信念,你发出的能量就是“抓取”和“焦虑”。这种低频能量吸引来的只能是更困难的客户和更卷的竞争 。真正的增长来自于创始人意识层级的觉醒(Awareness) 。

Q4:我很想“利他”,但怎么区分“许愿”和“发愿”?

A 区别在于能量状态是“匮乏”还是“丰盛”。

  • 许愿(Wish): 是基于“我没有”,是向外求。例如“求菩萨保佑我发财”,这背后是恐惧和贪婪,能量是收缩的 。
  • 发愿(Vow): 是基于“我愿意给”,是向内求。例如“我发愿通过我的产品让更多人健康”,这提供了大于金钱的意义,能量是扩张的。当愿力足够大,宇宙(市场、人才)都会来成就你 。

Q5:我想推动变革,但员工只关心工资,怎么让他们成为“品牌大使”?

A 员工是你的一面镜子。如果员工只谈钱,是因为你把他们当成了“工具(Instrumental)” 。 要改变员工,先改变你对他们的关系定义。使用 C.A.R.E 模型

  1. 领导力(C-level): 你自己是否言行一致?(身口意是否统一) 。
  2. 释放(Release): 停止控制,开始关爱。照顾好照顾生意的人,生意自然会被照顾好 。 当员工感到被尊重、被赋能时,他们才会从“雇佣兵”变成“信徒”,才会发自内心地对客户好 。

Q6:公司内部经常内耗,部门之间像“仇人”,怎么解决?

A 内耗是因为“关系”堵塞了,能量无法流动。 这通常是因为大家都在“小我”的层面维护自己的利益,缺乏统一的“正知正见” 。 解决方案是 ALIGN(统一思想):确立一个超越部门利益的共同愿景,并用“利他”的价值观作为决策标准。通过S.I.T模型(架构Structure、制度Institution、培训Training)来固化这种文化,让大家从“分裂”走向“和谐” 。

Q7:如果不推销产品功能,那我们营销宣传什么?

A 宣传你的价值观和信念。 美好品牌的营销不是“狩猎说服”,而是“真诚邀请” 。 你应该传播 L.O.V.E

  1. 人事合一(Live Your Values): 讲出你真实做到的故事(而非编造的广告) 。
  2. 价值传播(Value Centric): 比如 Patagonia 传播环保理念,吸引的是认同这种生活方式的人,而不仅仅是买衣服的人 。 客户购买的不是产品,而是身份认同。

Q8:是不是做了“美好品牌”,就不需要投广告了?

A 广告可以投,但顺序不能反。 “金杯银杯不如客户口碑” 。如果你的用户体验路径(内功)还没打通,产品和服务体验很差,这时候投广告引流,只会加速品牌的死亡(因为更多人知道了你不好) 。 只有当内部做好了“真诚待客”,形成了“爱的闭环”,再去通过广告放大这种美好的声音,才是正确的做法 。

Q9:我很焦虑,觉得竞争对手太强了,如果不“卷”就会死,怎么办?

A 这种焦虑源于“匮乏感”和对结果的“控制欲”。 你需要进行 T.R.E.E(大树法则) 的修剪:

  1. 翻土(Renovation): 察觉那些限制性信念(如“商场如战场”),用丰盛的信念替代它 。
  2. 除草(Eliminate): 停止过度关注竞争。盯着对手看,就是在确认“我不够好”的匮乏能量 。
  3. 能量补给(Energy): 每天练习感恩。感恩能瞬间打开丰盛之门,让你从受害者模式转为创造者模式。

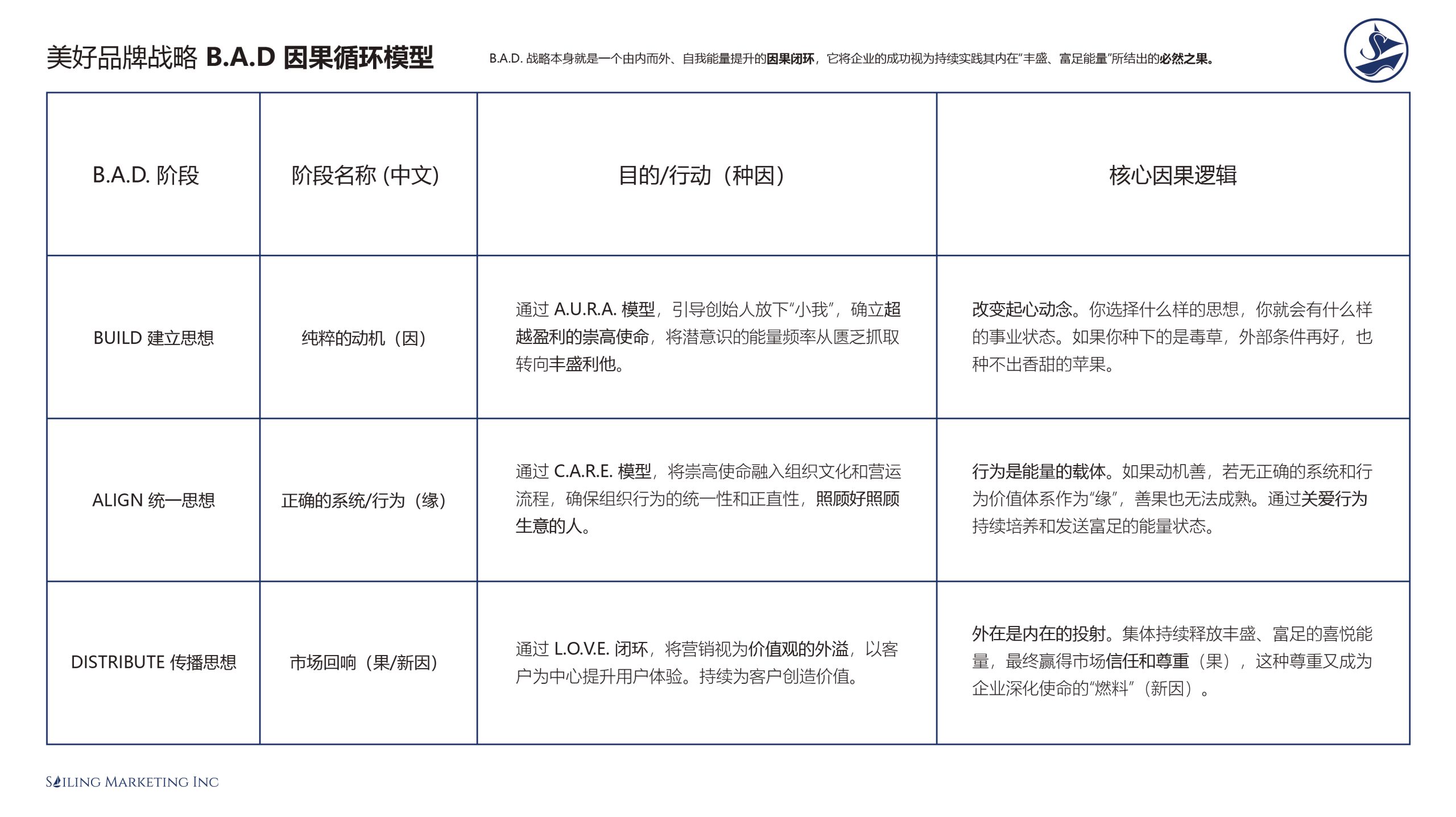
Q10:B.A.D的核心逻辑到底是什么?

A 核心逻辑就是因果

  • 因(Build): 你的起心动念(是利他还是自私?)。
  • 缘(Align): 你的团队和系统(是关爱还是控制?)。
  • 果(Distribute): 你的品牌表现(是信任还是交易?)。 看不见的心性(因),决定了看得见的成败(果)。如果你想要美好的果实,就必须先在内心种下美好的种子 。

如果你想升级成为一家美好品牌,又不知道现在是否适合,您可以填写这份美好品牌战略诊断表,我们来帮助你看看是否已经具备了转型的准备。